Система мониторинга техсостояния трансформаторов
23.06.10 15:50
Благодаря разработанной недавно «системе автоматизированного мониторинга технического состояния силовых распределительных трансформаторов с учетом интенсивности эксплуатации» можно эксплуатировать трансформаторы в наиболее оптимальном режиме
Несмотря на разработку и внедрение энергоэффективного, энергосберегающего оборудования, в РФ эксплуатируются, и еще долго будут эксплуатироваться, сотни тысяч единиц силовых распределительных трансформаторов с «обычными» параметрами. А основная задача эксплуатации любого оборудования – обеспечить максимальный безаварийный срок службы, который должен быть равен установленному стандартом (для силовых распределительных трансформаторов – 30 лет по ГОСТ Р 52719-2007).
Сегодня наиболее распространена система эксплуатации с плановыми техническими обслуживаниями (регламентными работами) и планово-предупредительными ремонтами, с обязательной поставкой не только ЗИП, но и разного объема обменных фондов наиболее ответственных узлов сложного оборудования. Однако наиболее оптимальной с экономической точки зрения является система эксплуатации с обслуживанием по текущему техническому состоянию. Основная сложность практической реализации такой системы применительно к силовым распределительным трансформатором – необходимость разработки системы автоматизированного мониторинга технического состояния с учетом реальных условий эксплуатации.
В данной статье впервые представляется разработанный математический аппарат, методика и алгоритм автоматизированного мониторинга технического состояния распределительных трансформаторов I – III габарита.
Разработана математическая модель выработки технического ресурса силового трансформатора, учитывающая воздействие основных эксплуатационных факторов (теплового, механического и электрического) и текущие условия эксплуатации (температура окружающей среды). Данная математическая модель представляет собой функцию зависимости фактического выработанного ресурса от величины потребляемого тока, температуры окружающей среды, величины напряжения первичной обмотки трансформатора, а также объема наработки.
Математическая модель обладает следующими особенностями:
- позволяет определить выработанный технический ресурс силового трансформатора с учетом воздействия теплового, механического и электрического факторов, то есть определить техническое состояние трансформатора, на любом этапе эксплуатации;
- позволяет учитывать переходные тепловые процессы, имеющие место при колебаниях нагрузки и аварийных ситуаций;
- учитывает изменение температуры окружающей среды на каждом интервале наработки;
- учитывает влияние на ресурс силового трансформатора отклонений интенсивности и условий эксплуатации от номинальных;
- учитывает свойства электроизоляционных материалов и их стойкость к воздействиям эксплуатационных факторов;
- учитывает особенности конструкции и взаимного расположения обмоток;
- позволяет учитывать тип и особенности системы охлаждения трансформатора;
- позволяет определить выработанный технический ресурс на любом этапе эксплуатации по изменению токопотребления.
Основным элементом силовых трансформаторов, наиболее подверженным развитию старения является бумажная изоляция обмоток. Это подтверждает анализ неисправностей трансформаторов. Износ изоляции происходит значительно интенсивнее, чем износ токоведущих частей трансформатора. Очевидно, изоляция достигнет своего предельного состояния быстрее, чем обмотка, сердечник и другие части. Поэтому, без преувеличения можно сказать, что изоляция трансформатора определяет срок его службы. Поэтому при разработке математической модели оценки технического состояния силовых трансформаторов в качестве технического ресурса трансформатора был выбран технический ресурс его изоляционных конструкций, а в качестве основных факторов, воздействующих на изоляцию в ходе эксплуатации, - тепловой, электрический, механический факторы.
Для учета влияния указанных факторов в единой математической модели использован принцип суперпозиции. Суть его в следующем: пусть на трансформатор действует N эксплуатационных факторов. Причем, считается, что действие каждого из факторов условно не зависит от других. Тогда для определения фактического выработанного ресурса с учетом воздействия N эксплуатационных факторов можно воспользоваться выражением:
(1)

Выражение (1) справедливо для условно независимых друг от друга эксплуатационных факторов. Согласно принципу детерминизма, неприемлемо однозначно утверждать, что один эксплуатационный фактор не зависит от другого. Поэтому следует в качестве используемых эксплуатационных факторов выбирать те, для которых изменение одного приводит к незначительному изменению другого, которое, в свою очередь, оказывает незначительное влияние на изменение фактического сработанного ресурса. Такие факторы условно можно считать независимыми. При этом степень незначительности влияния учитываемых факторов определяется в зависимости от требуемой точности и достоверности расчета фактического выработанного ресурса.
Факторы, воздействующие на изоляцию трансформатора, можно считать условно независимыми, поскольку температура наиболее нагретой точки обмотки трансформатора (тепловой фактор), механическое напряжение в изоляции (механический фактор) и напряженность электрического поля (электрический фактор, определяемый величиной Uвн) мало зависят друг от друга.
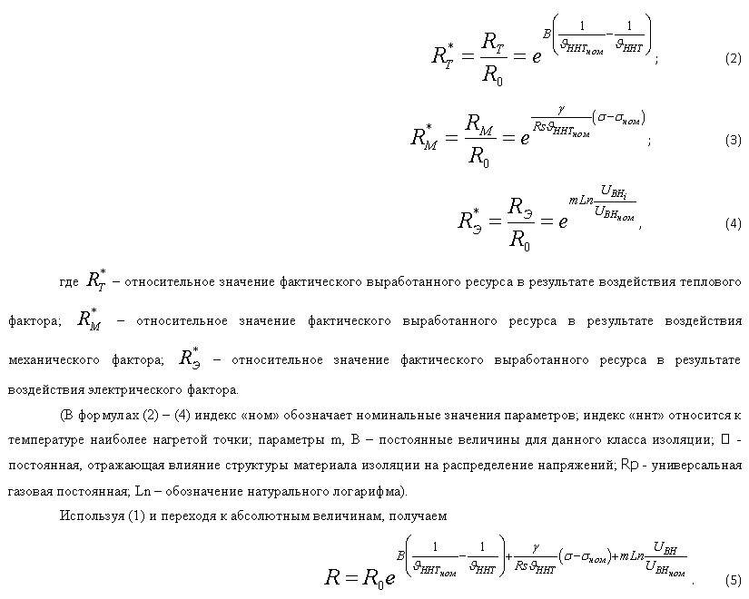
Относительные значения выработанного ресурса при воздействии каждого фактора в отдельности в «свернутом» виде определяются по формулам:

Выражение (5) позволяет определить фактический выработанный ресурс силового трансформатора с учетом воздействия основных эксплуатационных факторов (теплового, механического, электрического) за наработку в объеме нормативного ресурса . При этом величины , входящие в (5), могут быть определены, как параметры, характеризующие интенсивность эксплуатации и текущие условия эксплуатации.
Если в ходе эксплуатации в объеме некоторой наработки значения параметров, характеризующих интенсивность и условия эксплуатации , изменялись, тогда фактический выработанный ресурс R в объеме данной наработки может быть определен по выражению:

Подставив в (6) зависимость температуры наиболее нагретой точки от величины потребляемого тока, а также зависимость напряжения сжатия от осевых усилий от при к.з., можно получить формулу, позволяющую рассчитать технический ресурс, вырабатываемый силовым трансформатором в процессе эксплуатации при воздействии основных эксплуатационных факторов. (Ввиду громоздкости, данная формула не приводится).
Структурно-формализованная схема методики автоматизированного мониторинга технического состояния силовых трансформаторов с учетом интенсивности эксплуатации представлена на рисунке 1.
РИС 1 Структурно-формализованная схема методики автоматизированного мониторинга технического состояния силовых трансформаторов с учетом интенсивности эксплуатации (на схеме ясно видны этапы методики)

Для реализации методики было разработано специальное устройство управления эксплуатацией силовых трансформаторов. Оно состоит из датчика температуры, аналого-цифрового преобразователя, электронного ключа, формирователя временных интервалов, постоянного запоминающего устройства, вычислительного устройства, блока памяти, устройства сравнения, задатчика значений нормативных ресурсов, логического устройства, цифро-аналогового преобразователя, устройства формирования выходного сигнала и устройства управления.
Принцип работы устройства следующий. Датчик температуры осуществляет непрерывное измерение температуры наиболее нагретой точки обмотки трансформатора. Пока электронный ключ находится в закрытом состоянии, сигнал с датчика температуры, преобразованный в аналого-цифровом преобразователе, не поступает в постоянное запоминающее устройство. Формирователь временных интервалов формирует импульс, поступающий на электронный ключ, открывая его. Таким образом, формирователь временных интервалов формирует шаг измерений температуры за единицу времени. Сигнал, соответствующий измеренной температуре, с аналого-цифрового преобразователя поступает в постоянное запоминающее устройство (ПЗУ). В ПЗУ записаны значения температур наиболее нагретой точки обмотки трансформатора (в диапазоне от 273 до 523 К) и соответствующие им значения фактического выработанного ресурса рассчитанные по формуле (6).
Значение фактического выработанного ресурса трансформатора при измеренной температуре наиболее нагретой точки обмотки трансформатора поступает в вычислительное устройство. Одновременно туда же из блока памяти поступает значение выработанного фактического ресурса трансформатора, рассчитанное за предыдущий шаг измерений. При этом память обнуляется, а суммированное значение фактического сработанного ресурса трансформатора записывается в блок памяти. С блока памяти это значение поступает в устройство сравнения, где сравнивается со значениями выработанных ресурсов, соответствующих наработке до проведения технических обслуживаний и ремонта при эксплуатации трансформатора в нормативных условиях.
Таким образом, устройство позволит контролировать техническое состояние трансформатора путем осуществления непрерывного расчета выработанного ресурса с учетом интенсивности эксплуатации (изменение температуры наиболее нагретой точки обмотки трансформатора). Это дает возможность своевременно принимать решения на проведение того или иного вида обслуживания по фактическому техническому состоянию, а главное отслеживать момент, в который оборудование необходимо снять с эксплуатации и отправить в ремонт, предотвращая возникновения аварийных ситуаций. В настоящее время «Корпорация «Русский трансформатор» разрабатывает конструкторскую документацию на устройство управления эксплуатацией силовых трансформаторов.
Безусловно, широкое внедрение систем автоматизированного мониторинга технического состояния силовых распределительных трансформаторов с учетом интенсивности эксплуатации в самых различных электросетевых хозяйствах обеспечит существенный экономический эффект в масштабах электроэнергетической системы страны.
В.В. Лозовский, адъюнкт РВИ РВ им. маршала артиллерии М.И. Неделина (Ростов-на-Дону)
Р.Н. Карамутдинов, Начальник Управления технического развития ОАО «МРСК Сибири» (Красноярск)
Ю.М. Савинцев, кандидат технических наук, генеральный директор ЗАО «Корпорация «Русский трансформатор» (Москва)
Ссылки по теме:
Инновационные технические решения в трансформаторостроении
Кризис их не замочит
Рынок трансформаторов: итоги 2009 г., прогноз 2010 г.